陆良论坛

 找回密码
 注册
查看: 2865|回复: 18

最近陆良有上新闻首页的了?

[复制链接]
发表于 2013-6-3 19:13:19 | 显示全部楼层 |阅读模式
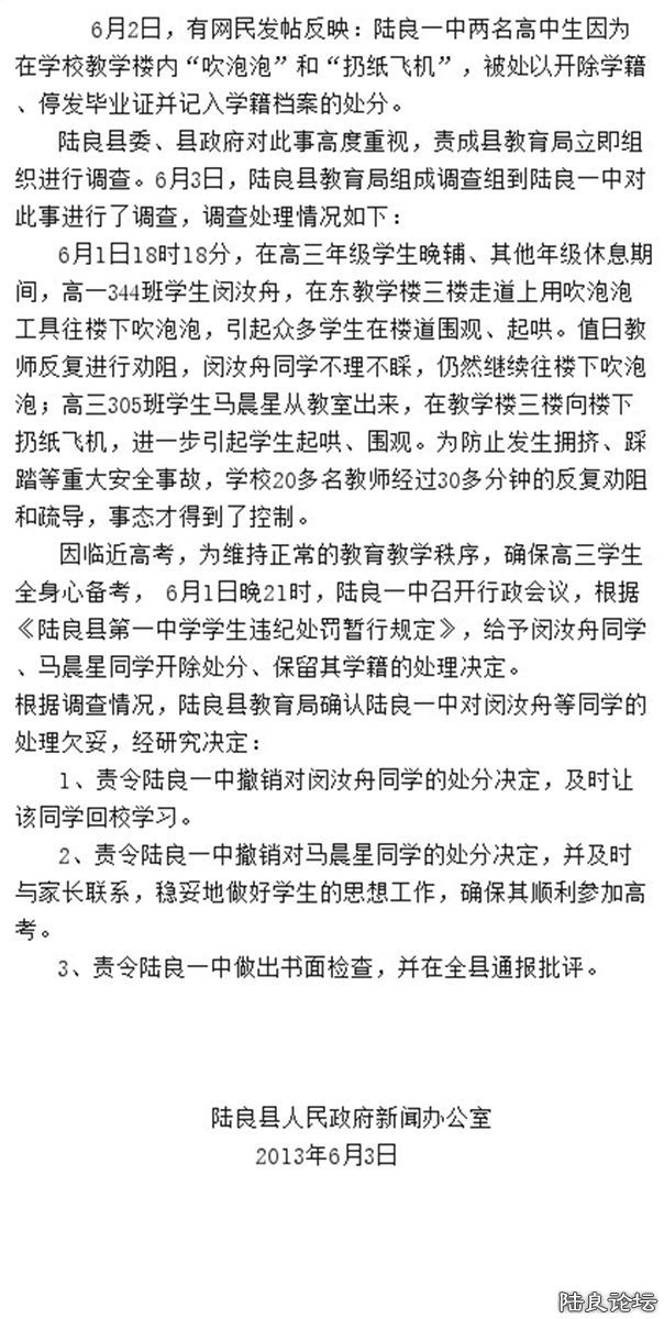
这是什么情况的,好象还是陆一中的
QQ图片20130603191130.jpg
发表于 2013-6-3 19:17:10 | 显示全部楼层
沙发!
发表于 2013-6-3 19:28:56 | 显示全部楼层
楼主不看论坛首页的吗
http://www.luliang.org/thread-78926-1.html
发表于 2013-6-3 19:30:24 | 显示全部楼层
吹个泡泡也扔个纸飞机也这么严重........
天呀,多庆幸那些年莪们老师校长对莪们的仁慈......
发表于 2013-6-3 19:36:49 | 显示全部楼层
ˋτ_笨.__才_幸 发表于 2013-6-3 19:30
吹个泡泡也扔个纸飞机也这么严重........
天呀,多庆幸那些年莪们老师校长对莪们的仁慈......

哈哈,你那时候可能更调皮捣蛋
发表于 2013-6-3 19:40:44 | 显示全部楼层
天涯孤鸿 发表于 2013-6-3 19:36
哈哈,你那时候可能更调皮捣蛋

还好吧,反正那时总是欺负男生,还总参与打群架,但狠奇怪,在老师眼里莪就是个乖乖女,还在校混了个学生会团之部书记之位,因此也导致莪更不把别的同学放眼里啦~~~~
发表于 2013-6-3 21:09:05 | 显示全部楼层
真的是,屁大点事。纯粹就是毁坏孩纸的童心。
发表于 2013-6-3 21:26:20 | 显示全部楼层
719b9756jw1e5b8iln2pcj20c80paad6.jpg
发表于 2013-6-3 21:49:51 | 显示全部楼层
ˋτ_笨.__才_幸 发表于 2013-6-3 19:40
还好吧,反正那时总是欺负男生,还总参与打群架,但狠奇怪,在老师眼里莪就是个乖乖女,还在校混了个学生 ...

哈哈,没想到还是个“阴阳人”呢
发表于 2013-6-3 22:53:21 | 显示全部楼层
还为人师表呢   切 !   都是TMD  一个样!
您需要登录后才可以回帖 登录 | 注册

本版积分规则

手机版|小黑屋|Archiver|陆良网 ( 滇ICP备2022000708号-2 )

法律顾问

GMT+8, 2026-4-6 18:00 , Processed in 0.146674 second(s), 22 queries , Gzip On.

中国 © 陆良网 2008-2023|关于陆论

运营机构:陆论工作室|站务QQ:450043295

Powered by Discuz!|滇网安备53032203502002号

快速回复 返回顶部 返回列表