陆良论坛

 找回密码
 注册
楼主: 无产阶级

[民声关注] 求知情人士通报陆良高铁(城际)进展

[复制链接]
发表于 2019-11-27 21:56:41 【手机网友】 | 显示全部楼层
许多人喜欢说风凉话,就没想过支持一下,陆良人真的希望赶紧通高铁!

点评

无所谓,不计较  详情 回复 发表于 2019-11-27 23:25
回复 支持 反对

使用道具 举报

 楼主| 发表于 2019-11-27 23:25:54 | 显示全部楼层
山水一角 发表于 2019-11-27 21:56
许多人喜欢说风凉话,就没想过支持一下,陆良人真的希望赶紧通高铁!

无所谓,不计较
回复 支持 反对

使用道具 举报

发表于 2019-12-26 00:49:26 | 显示全部楼层
山水一角 发表于 2019-11-27 21:56
许多人喜欢说风凉话,就没想过支持一下,陆良人真的希望赶紧通高铁!

你支持,我支持有什么用,就算全陆良县人全曲靖人支持又有何用,铁路是国家重点工程,不是你我一个小老百姓就能左右得了的,这是要经过上面领导一层层论证规划,然后报中央审批。
回复 支持 反对

使用道具 举报

发表于 2020-1-25 00:43:52 | 显示全部楼层
昆深铁路有可能,昆明-宜良-陆良-师宗-罗平-兴义-------
回复 支持 反对

使用道具 举报

发表于 2020-2-4 01:26:12 | 显示全部楼层
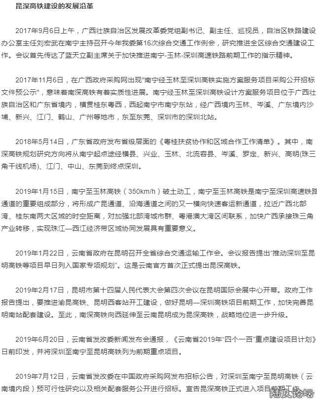
这两个应该是最新的信息
001.PNG

点评

招标也就是站点规划出来了,经过陆良没有  详情 回复 发表于 2020-2-4 12:20
回复 支持 反对

使用道具 举报

 楼主| 发表于 2020-2-4 12:20:02 | 显示全部楼层
luwd34 发表于 2020-2-4 01:26
这两个应该是最新的信息

招标也就是站点规划出来了,经过陆良没有
回复 支持 反对

使用道具 举报

发表于 2020-2-4 20:04:29 | 显示全部楼层
无产阶级 发表于 2020-2-4 12:20
招标也就是站点规划出来了,经过陆良没有

昆深高铁云南境内:昆明-宜良-陆良-师宗-罗平-兴义,这个铁路靠谱,云南境内总共不到200公里却可以了解几个在云南相对人口较多的县,价值是比滇西那些铁路较高的,昆明-石林-普者黑-广南-富宁南段云南境内434公里,人口明显没有昆深多,除了弥勒人多点,其他几个站人很少,而且设计时速只有250km/h。

点评

不跟石林交叉吗?陆良-曲靖-会泽这边有没有动静,设计时速350?  详情 回复 发表于 2020-2-4 20:52
回复 支持 反对

使用道具 举报

 楼主| 发表于 2020-2-4 20:52:13 | 显示全部楼层
luwd34 发表于 2020-2-4 20:04
昆深高铁云南境内:昆明-宜良-陆良-师宗-罗平-兴义,这个铁路靠谱,云南境内总共不到200公里却可以了解几 ...

不跟石林交叉吗?陆良-曲靖-会泽这边有没有动静,设计时速350?
回复 支持 反对

使用道具 举报

发表于 2020-2-4 20:55:45 | 显示全部楼层
无产阶级 发表于 2020-2-4 20:52
不跟石林交叉吗?陆良-曲靖-会泽这边有没有动静,设计时速350?

不交叉石林,陆良-曲靖-会泽这条没有大城市支撑乘车人,几乎没有可能性。昆深设计时速350

点评

不到曲靖往东也不方便啊,只能往南和昆明,曲靖不接会泽就接不到渝昆  详情 回复 发表于 2020-2-5 00:51
环昆明,宣传了好几年了,说的18年动工  详情 回复 发表于 2020-2-5 00:49
回复 支持 反对

使用道具 举报

发表于 2020-2-4 23:41:26 | 显示全部楼层
bonearmy 发表于 2019-10-30 21:15
不指望,当年本来火车站可以修在城边的  ,政府决策有问题

这个问题太大了,与其到召夸坐火车,还不如到曲靖呢。
回复 支持 反对

使用道具 举报

您需要登录后才可以回帖 登录 | 注册

本版积分规则

手机版|小黑屋|Archiver|陆良网 ( 滇ICP备2022000708号-2 )

法律顾问

GMT+8, 2026-1-30 02:59 , Processed in 0.064293 second(s), 21 queries , Gzip On.

中国 © 陆良网 2008-2023|关于陆论

运营机构:陆论工作室|站务QQ:450043295

Powered by Discuz!|滇网安备53032203502002号

快速回复 返回顶部 返回列表