陆良论坛

 找回密码
 注册
查看: 20091|回复: 7

[民声关注] 新规出台:陆良农村明年起再也不能随便盖房子了

[复制链接]
发表于 2018-11-14 00:27:54 | 显示全部楼层 |阅读模式
本帖最后由 曾经的曾经 于 2018-11-14 00:36 编辑

     为规范农村住房建设和管理,促进农村建设健康有序发展,改善村(居)民居住条件和生活环境,加快推进新农村建设,日前,曲靖市人民政府印发了《曲靖市乡村建设规划许可管理办法》。
                         679878329065393289_副本.jpg       
                                                                           358249183505924421.jpg
                                                                               243148713678925924.jpg
                                                                               720905055905174550.jpg
                                                                                  716076299106257596.jpg
                                                                                  256236481599188040.jpg
                                                                                        827431671466651124.jpg
                                                                                    345616587081921360.jpg
                                                                                     341655549260147465.jpg
                                                                                       793383244395202726.jpg
                                                                                  517042928059375886.jpg

                                                                               曲靖市乡村建设规划许可管理办法
                                                                                             (条文解读)
       第一条  为加强乡村建设规划管理,规范乡村建设规划 许可行为,提升城乡人居环境,依据《中华人民共和国城乡规划法》《云南省城乡规划条例》《云南省违法建筑处置规定》等法律、法规,结合曲靖市实际,制定本办法。
     【释义】本条是关于制定目的和依据的规定。
     长期以来,乡村规划管理是城乡规划管理工作的薄弱环节,一是各县(市、区)的做法不统一;二是机构不健全,机制不统一;三是管理力量不足,管理盲区大;四是乡村规划建设水平低,风貌不统一,特色缺失,亟需一部统一的规范性文件规范乡村建设规划管理行为。《中华人民共和国城乡规划法》《云南省城乡规划条例》是城乡规划管理工作的基本法,《云南省违法建筑处置规定》作为云南省地方性法规,对违反规划行为的处置程序作了细化规定,本办法结合曲靖实际和经验性总结,细化了3部法律法规较为原则性的规定,对有关问题进行了详细规定,全面规范了乡村规划建设管理许可的条件、依据、主体、程序、时限、法律责任等方面的问题。
     第二条  在本市行政区域内使用集体建设用地建设乡镇企业、乡村公共设施、公益事业、住房和配套建(构)筑物的,适用本办法。在历史文化街区、名城、名镇、名村和传统村落、风景名胜区规划区范围内实施乡村建设规划许可的,应当符合有关法律、法规和规定。
    【释义】本条是关于适用范围的规定。
  依据《云南省城乡规划条例》第二十七条、第二十九条、第三十条规定,统一了《中华人民共和国城乡规划法》第四十条的规定,在城市、镇(含县城)、乡、村庄规划区范围内,使用集体建设用地的一切建设行为,统一办理乡村建设规划许可证。这一规定统一了全市各地的不同做法,在城市、镇(含县城)规划区范围内利用集体建设用地的建设行为,不再办理建设工程规划许可证和其他许可证。第二款规定的历史文化街区、名城、名镇、名村和传统村落、风景名胜区规划区范围内的乡村建设规划许可行为,应当同时遵守有关特殊规定。  乡镇企业,系指在乡、镇、村庄内的利用集体土地建设的各类企业。乡村公共设施和公益事业包括垃圾收集处理、供水、排水、供电、供气、道路、通信、广播电视、公厕等基础设施和学校、卫生院、文化站、幼儿园、福利院等公共公务设施。
     第三条 乡村建设规划许可应当遵循规划先行、合理布局、保护环境、节约用地、规范建设的原则,保护和建设并重,体现地方特色、民族特色和传统风貌,符合国家和地方标准、规范、规定。
    【释义】本条是关于乡村建设规划许可基本原则的规定。
     本条规定了3项基本原则。一是规划先行、合理布局、保护环境、节约用地、规范建设的原则;二是保护和建设并重,体现地方特色、民族特色和传统风貌的原则;三是符合国家和地方标准、规范、规定的原则。  本条规定的“地方标准、规范、规定”,包括省、市、县(市、区)人民政府和城乡规划主管部门制定的标准、规范、规定。
     第四条 乡村建设规划许可应当包括地块位置、用地范围、用地性质、用地规模、建设规模、建筑层数、平面布局和主要功能用途、建筑退让与间距等内容。根据实际管理需要,乡村建设规划许可内容可以包括建筑风貌、结构形式和建筑安全等要求。
    【释义】本条是关于乡村建设规划许可证书及其附件、附图中应当载明的内容的规定。
    《中华人民共和国城乡规划法》《云南省城乡规划条例》对乡村建设规划许可应当包含的内容均没有作出详细规定。本条根据住房和城乡建设部统一印制的《乡村建设规划许可证》格式内容和《住房和城乡建设部关于印发<乡村建设规划许可实施意见>的通知》(建村﹝2014﹞21号)的规定,分为强制性内容和指导性内容,对乡村建设规划许可内容作出明确规定。
    第五条 市级城乡规划主管部门和城市管理综合行政执法部门负责监督指导全市乡村建设规划许可和实施监管工作。
  县级人民政府负责制定违法建筑认定标准,明确违法建筑应当拆除的具体情形和程序。
  县级城乡规划主管部门负责城市、县城规划区内各类建设项目和乡、镇、街道(城市、县城规划区外的街道)、村庄规划区内的乡镇企业、乡村公共设施、公益事业建设项目的乡村建设规划许可证核发和违法建设行为认定工作;县级城市管理综合行政执法部门负责规划实施过程监管和违法行为处理工作。
    乡(镇)人民政府、街道办事处负责乡、镇、街道和村庄规划区内的村(居)民住房和配套建(构)筑物乡村建设规划许可证核发、违法建设行为认定、规划实施监管和违法行为处理工作。
    国土资源、住房和城乡建设、财政、交通运输、水务、林业、环境保护、文物保护、市场监管、供水、供电、供气等部门和单位按照职责依法做好乡村建设规划许可管理工作。
  【释义】本条是关于各级有关部门和责任主体职责权限的规定
   第一款,市级城乡规划主管部门和城市管理综合行政执法部门按照职责分工对全市乡村建设规划许可和行政执法工作履行监督指导职能。  第二款,依据《云南省违法建筑处置规定》第三条、第十一条的规定,明确了县级人民政府的职责。  第三款、第四款,依据《云南省城乡规划条例》第二十九条、第三十条规定,明确了县级城乡规划主管部门和乡、镇人民政府(街道办事处)的行政许可职责,结合综合行政执法的做法,明确了县级城管部门和乡、镇人民政府(街道办事处)的规划实施监管和违法行为处理职责。  第五款,有关部门职能部门和单位依据有关法律法规规定履行相关职责。
  第六条 县级城乡规划主管部门和乡(镇)人民政府、街道办事处应当提供民居建筑通用设计、标准设计、地方特色设计方案供建设单位或者个人免费选用。
   鼓励和支持乡村建设使用地方特色设计方案。使用地方特色设计方案或者符合建筑风貌控制标准的,县级人民政府可以给予奖励。
  【释义】本条是关于规划许可机关维护乡村风貌特色的两项义务的规定。
    规划许可机关应当方便申请人,提供通用设计、标准设计、地方特色设计方案供建设单位或者个人选用。为推广全市统一制定的《特色民居方案》,体现地方民族文化特色,统一建筑风貌特色,方便农村居民建房需要,保障建筑安全,应当提供设计标准图。对使用特色民居方案的,县级人民政府给予奖励,以提高农村居民使用《特色民居方案》和通用图集的积极性,减少推广阻力。奖励标准和范围由县级人民政府结合地方实际制定。
   第七条 符合下列条件之一的,村(居)民可以以户为单位申请建设住房:
       (一)同户中兄弟姐妹或者子女达到法定结婚年龄要求分户的;
  (二)原有住房因不可抗力损毁或者不适宜居住的;
  (三)危旧住房需要拆除新建的;
  (四)原有宅基地被行政征收、征用的;
  (五)按照规划调整宅基地,需易地新建的;
  (六)现有宅基地面积不足当地规定面积标准80%的。
  (七)符合法律、法规规定的其他情形。
    申请建设住房配套建(构)筑物的,按照配套建设、生产生活需要、符合规划的原则确定申请条件。
   【释义】本条是关于村(居)民建设住房和配套房屋设施申请条件的规定。
     细化了《云南省农村住房建设管理办法》有关规定,规定了村(居)民建设住房和配套建(构)筑物的申请条件。申请主体为村(居)民户,禁止以个人名义申请建设。本条规定必须以户为申请主体,按照公安部门户籍管理具备分户条件、可以形成一户。  
    在乡规划区、村庄规划区范围内,除了住房,还有大量的生产性用房和其他生活性设施,如沼气池、烤烟房、蚕房、养殖房等等生产生活配套设施,均需办理乡村建设规划许可证,具体申请条件作了原则性规定。

 楼主| 发表于 2018-11-14 22:48:56 | 显示全部楼层
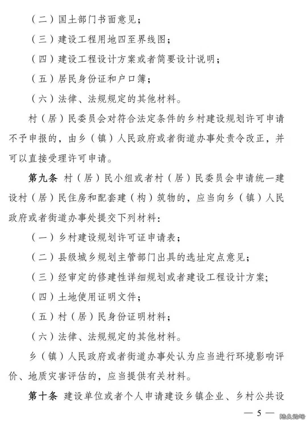
   第八条&nbsp;村(居)民申请建设住房和配套建(构)筑物的,应当向项目所在地村(居)民小组和村(居)民委员会提出书面申请。村(居)民委员会根据规划进行审查,并在村(居)民小组公布10 日以上,无异议的,由村(居)民委员会签署审查意见后,向乡(镇)人民政府或者街道办事处报送下列材料:
       (一)乡村建设规划许可证申请表;
  (二)国土部门书面意见;
  (三)建设工程用地四至界线图;
  (四)建设工程设计方案或者简要设计说明;
  (五)居民身份证和户口簿;
  (六)法律、法规规定的其他材料。
     村(居)民委员会对符合法定条件的乡村建设规划许可申请不予申报的,由乡(镇)人民政府或者街道办事处责令改正,并可以直接受理许可申请。
    【释义】本条是关于村(居)民建房申报材料和申请程序的规定。
      根据《云南省城乡规划条例》《云南省农村住房建设管理办法》,规定了村(居)民户申请建设住房和配套建(构)筑物的程序和提交材料要求。针对符合申报条件而村(居)委会不予申报的情况,第二款规定了救济渠道,乡(镇)人民政府或者街道办事处可以直接受理建设单位或者个人的许可申请。
      第九条&nbsp;村(居)民小组或者村(居)民委员会申请统一建设村(居)民住房和配套建(构)筑物的,应当向乡(镇)人民政府或者街道办事处提交下列材料:
       (一)乡村建设规划许可证申请表;
  (二)县级城乡规划主管部门出具的选址定点意见;
  (三)经审定的修建性详细规划或者建设工程设计方案;
  (四)土地使用证明文件;
  (五)村(居)民身份证明材料;
  (六)法律、法规规定的其他材料。
    乡(镇)人民政府或者街道办事处认为应当进行环境影响评价、地质灾害评估的,应当提供有关材料。
   【释义】本条是关于集中统一建设住房和配套建(构)筑物的申请材料的规定。
    本条根据《云南省城乡规划条例》第三十条第二款规定,结合《云南省农村住房建设管理办法》,细化了集体统建房屋应当提交的具体材料和程序,规定集中统一建设行为应当符合统一规划的要求,应当先行规划选址,符合环境保护和地质安全要求。
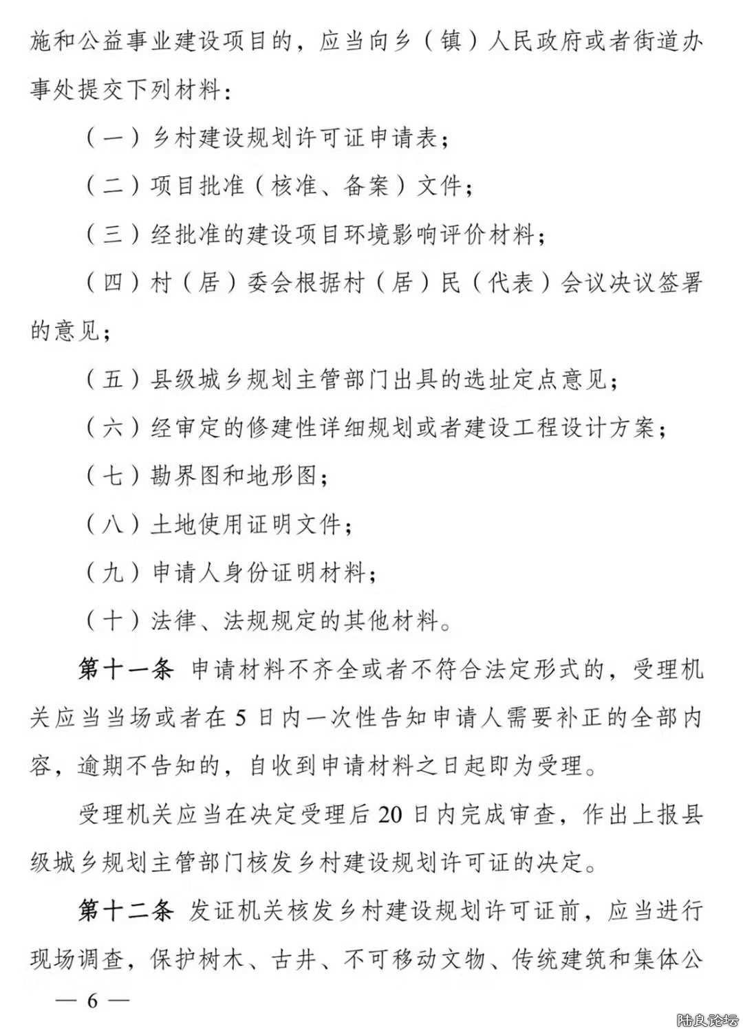
      第十条&nbsp; 建设单位或者个人申请建设乡镇企业、乡村公共设施和公益事业建设项目的,应当向乡(镇)人民政府或者街道办事处提交下列材料:
        (一)乡村建设规划许可证申请表;
  (二)项目批准(核准、备案)文件;
  (三)经批准的建设项目环境影响评价材料;
  (四)村(居)委会根据村(居)民(代表)会议决议签署的意见;
  (五)县级城乡规划主管部门出具的选址定点意见;
  (六)经审定的修建性详细规划或者建设工程设计方案;
  (七)勘界图和地形图;
  (八)土地使用证明文件;
  (九)申请人身份证明材料;
  (十)法律、法规规定的其他材料。
     【释义】本条是关于乡镇企业、乡村公共设施和公益事业建设项目的应当提交申请材料的规定。
      根据第三项规定,企业建设具有其特殊性,需要提交环境影响评价材料;公共设施和公益事业建设项目,不作统一规定,根据法律法规规定决定是否需要提交环境影响评价材料。根据四项规定,应当召开村(居)民(代表)会议,讨论决定。
      第十一条&nbsp;申请材料不齐全或者不符合法定形式的,受理机关应当当场或者在5日内一次性告知申请人需要补正的全部内容,逾期不告知的,自收到申请材料之日起即为受理。
      受理机关应当在决定受理后20日内完成审查,作出上报县级城乡规划主管部门核发乡村建设规划许可证的决定。
    【释义】本条是关于受理和审查上报时限的规定。
      本条根据《行政许可法》和《云南省城乡规划条例》,规定了行政机关的申请受理和审查时限义务。
      第十二条&nbsp;发证机关核发乡村建设规划许可证前,应当进行现场调查,保护树木、古井、不可移动文物、传统建筑和集体公共用地、设施,保护传统村落风貌;并根据项目实际情况,书面征求同级国土、交通运输、水务、林业、环境保护、电力和文物保护等有关部门意见。
      【释义】本条是关于核发乡村建设规划许可证前的审查义务和审查内容的规定。
        核发许可证前,发证机关应当进行现场踏勘,进行现场调查,提出具体要求,保护村落风貌,禁止侵占道路等公共用地。
       第十三条&nbsp; 乡村建设规划许可申请受理后,符合许可条件和标准的,发证机关应当在20日内作出许可决定;不符合许可条件和标准的,应当书面告知申请人并说明不予许可的理由。
   【释义】本条是关于乡村建设规划许可期限和不予许可的告知义务的规定。
     根据《中华人民共和国行政许可法》,自受理申请后,乡村建设规划许可证应当在20日内核发。不予许可的,应当书面告知申请人,说明理由和原因,并告知权利救济渠道。
     第十四条&nbsp;&nbsp;有下列情形之一的,不予许可、验线、开工建设和规划核实:
         (一)城市、县城规划区内,不符合城市(县城)总体规划、控制性详细规划和专业专项规划的;城市、县城规划区外,不符合乡规划、镇总体规划、村庄规划、传统村落规划和其他规划的;
  (二)位于禁建区、国家级和省级公益林地、水库、湖泊、河道、湿地、坝塘水体、森林公园、生态环境保护红线范围内的,位于机场、国家储备库、易燃易爆设施、军事用地等安全控制区范围内的;
  (三)侵占基本农田、道路交通、消防、地下防空和公共设施用地的,侵占通信、电力、油气、自来水、污水等管线用地和安全保护用地的;
  (四)侵占自然保护区、饮用水源保护区、风景名胜区、文物保护区、历史建筑保护区用地 的;
  (五)影响无线电微波通道、永久性测量标志或其他国家安全和国防设施的;
  (六)不符合国家、地方标准、规范、规定和建筑风貌控制要求的;
  (七)其他影响城乡规划实施的。
      【释义】本条是关于不予许可验线、开工建设和规划核实的具体情形的规定。
        依据《中华人民共和国城乡规划法》第三十五条、《云南省城乡规划条例》第四十五条和《云南省违法建筑处置规定》第十条规定,细化了不可改正措施消除规划实施影响和禁止擅自改变土地原用途的情形。本条规定的情形,是严重影响城乡规划实施、并且属不可改正的行为类型。如果在许可前存在以上情形之一的,不予许可。如果在规划实施阶段存在以上情形之一的,不予验线,不准开工建设。如果在验线后的实施阶段擅自改变规划存在以上情形之一的,不予规划核实。
      第十五条&nbsp;使用集体建设用地的,建设单位或者个人在取得乡村建设规划许可证后,国土资源部门方可办理用地审批手续。
       因农业生产需要使用农用地的,应当依法办理农用地转用审批手续,由县级城乡规划主管部门核发乡村建设规划许可证。
     【释义】本条是关于乡村建设规划许可与土地审批手续的关系和占用农用地进行建设的乡村建设规划许可证核发主体的规定
     《中华人民共和国城乡规划法》第四十一条规定:建设单位或者个人在取得乡村建设规划许可证后,方可办理用地审批手续。《中华人民共和国土地管理法》第四十四条规定:建设占用土地,涉及农用地转为建设用地的,应当办理农用地转用审批手续。根据以上规定,办理用地审批手续,必须把乡村建设规划许可证作为前置条件之一。占用农用地进行建设的,办理了土地手续后,方可办理乡村建设规划许可证。
       第十六条&nbsp; 取得乡村建设规划许可证之日起2 年内未能开工建设的,应当在期限届满30 日前,向发证机关申请延期。逾期未申请延期或者申请延期未获批准的,乡村建设规划许可证失效。
      【释义】本条是关于乡村建设规划许可证有效期的规定。
        本条规定与《云南省城乡规划条例》第三十一条规定相衔接。
       第十七条&nbsp;&nbsp;建设项目开工前,建设单位或者个人应当提供同意用地意见,经乡村建设规划许可证核发机关验线合格。未经验线或验线不合格的,不得开工建设。违法建筑处置部门可以书面通知供水、供电单位不予提供施工用水、用电。
         验线应当对用地四至界线、建筑位置、建筑退让道路红线和用地界线的距离、建筑间距和建筑外墙轴线尺寸进行审查。
       【释义】本条是关于规划验线的规定。
        规划验线是规划落地实施的第一步骤,由规划许可发证机关牵头,相关部门参加,按照许可内容进行现场核实,依法监督、指导建设单位和个人,依据经审批的规划进行建设。
       第十八条&nbsp; 建设单位或者个人应当按照乡村建设规划许可证的规定进行建设,不得随意变更。确需变更的,应当向发证机关提出书面申请。
        【释义】本条是关于乡村建设规划许可证效力的规定。
         第十九条&nbsp;&nbsp;建设项目竣工后,建设单位或者个人应当向乡村建设规划许可证核发机关申请规划核实。符合乡村建设规划许可规定的,核发规划核实意见书。
           未经规划核实或者经规划核实不符合乡村建设规划许可证规定的,登记机构不予办理不动产权属登记。
         【释义】本条是关于规划核实制度的规定。
          有关规定与《云南省违法建筑处置规定》第十六条规定相衔接。《云南省违法建筑处置规定》第十六条第二款规定,不动产登记机构根据违法建筑处置部门、乡(镇)人民政府的书面通知,对违法建筑不得办理房屋登记、变更等手续,不得出具相关证明。违法状态消除后,经当事人申请,违法建筑处置部门、乡(镇)人民政府应当在15日内核实,并书面通知不动产登记机构取消限制措施。
          第二十条&nbsp;&nbsp;乡(镇)人民政府、街道办事处应当按规定将乡村建设规划许可情况报送县级城乡规划主管部门备案。
       【释义】本条是关于乡村建设规划许可备案的规定。
         实施备案制度,便于上级对下级的监督、信息统计和地形数据的统一采集。
       第二十一条&nbsp;&nbsp;村(居)民委员会负责区域内建设行为日常监管工作,发现违法建设行为的,应当予以劝阻,并报告乡(镇)人民政府或者街道办事处。
        村(居)民委员会应当配备国土规划建设专管员,协助做好相关管理工作。专管员报酬以县级自筹为主,市级根据情况采取以奖代补的方式给予适当补助。
      【释义】本条是关于村(居)民委员会对违法建设行为的发现劝阻义务和专管员制度的规定。
        村(居)民委员会是履行属地责任的第一人,应当履行属地管理职责,规定村委会的发现劝阻义务,符合《村民委员会组织法》关于“村民委员会办理本村公共事务和公益事业”的规定。《云南省城乡规划条例》第五条、《云南省违法建筑处置规定》第七条和《中共曲靖市委曲靖市人民政府关于进一步加强城市规划建设管理工作的实施意见》(曲发〔2016〕41号)规定了规划管理专管员制度。为保障规划专管员制度落到实处,必须解决经费瓶颈问题,仅依靠乡镇人民政府(街道办事处)难于落到实处,因此规定了三级财政保障制度。
          第二十二条&nbsp;违反本办法规定,未取得乡村建设规划许可证或者未按乡村建设规划许可证进行建设的,由乡(镇)人民政府、街道办事处或者城乡规划主管部门、城市管理综合行政执法部门按照职责分工依法处理;构成犯罪的,依法追究刑事责任。
       【释义】本条是关于违反本《办法》和有关法律、法规的法律责任的规定。
         第二十三条&nbsp;有关部门和单位工作人员在执行本办法过程中存在玩忽职守、滥用职权、徇私舞弊的,依法给予行政处分;构成犯罪的,依法追究刑事责任。
       【释义】本条是关于主管部门和单位工作人员的法律责任的规定。
         第二十四条&nbsp;本办法自2019年1月1日起施行,有效期至2023年12月31日。
       【释义】本条是关于文件施行时间和文件有效期的规定。

回复 支持 反对

使用道具 举报

发表于 2018-11-14 09:17:25 | 显示全部楼层
这是逼农民进城买房啊, 县城的房子要涨了,有钱的可以炒一波

点评

而且监管力度不一定到位  详情 回复 发表于 2018-11-14 19:27
也不一定,这些年确实太浪费土地了,钱挣了没法花只有盖房子,不像原来现在一盖都找新地方,原有宅基地改建还是可以的。 PS.元旦前抓紧盖  详情 回复 发表于 2018-11-14 19:26
回复 支持 反对

使用道具 举报

发表于 2018-11-14 19:26:31 | 显示全部楼层
遇女心惊 发表于 2018-11-14 09:17
这是逼农民进城买房啊, 县城的房子要涨了,有钱的可以炒一波

也不一定,这些年确实太浪费土地了,钱挣了没法花只有盖房子,不像原来现在一盖都找新地方,原有宅基地改建还是可以的。
PS.元旦前抓紧盖
回复 支持 反对

使用道具 举报

发表于 2018-11-14 19:27:07 | 显示全部楼层
遇女心惊 发表于 2018-11-14 09:17
这是逼农民进城买房啊, 县城的房子要涨了,有钱的可以炒一波

而且监管力度不一定到位
回复 支持 反对

使用道具 举报

发表于 2018-11-14 20:25:38 | 显示全部楼层
这些规定永远只对“穷人”有用。
回复 支持 反对

使用道具 举报

发表于 2018-11-14 23:53:01 | 显示全部楼层
这样的规划,外地早就实行了,而我曲靖陆良到现在才出台,似乎有点是“温文尔雅”些呢!
回复 支持 反对

使用道具 举报

发表于 2018-11-15 00:54:56 | 显示全部楼层
之前批掉的地给可以盖?
回复 支持 反对

使用道具 举报

您需要登录后才可以回帖 登录 | 注册

本版积分规则

手机版|小黑屋|Archiver|陆良网 ( 滇ICP备2022000708号-2 )

法律顾问

GMT+8, 2026-1-29 20:01 , Processed in 0.070641 second(s), 25 queries , Gzip On.

中国 © 陆良网 2008-2023|关于陆论

运营机构:陆论工作室|站务QQ:450043295

Powered by Discuz!|滇网安备53032203502002号

快速回复 返回顶部 返回列表